Home
Custom Products
Through - Hole Pin Header
Metal Stamping
Custom Plastic
SMD-Header
SMD-Cover
Insert Molding
Custom Metal
About Us
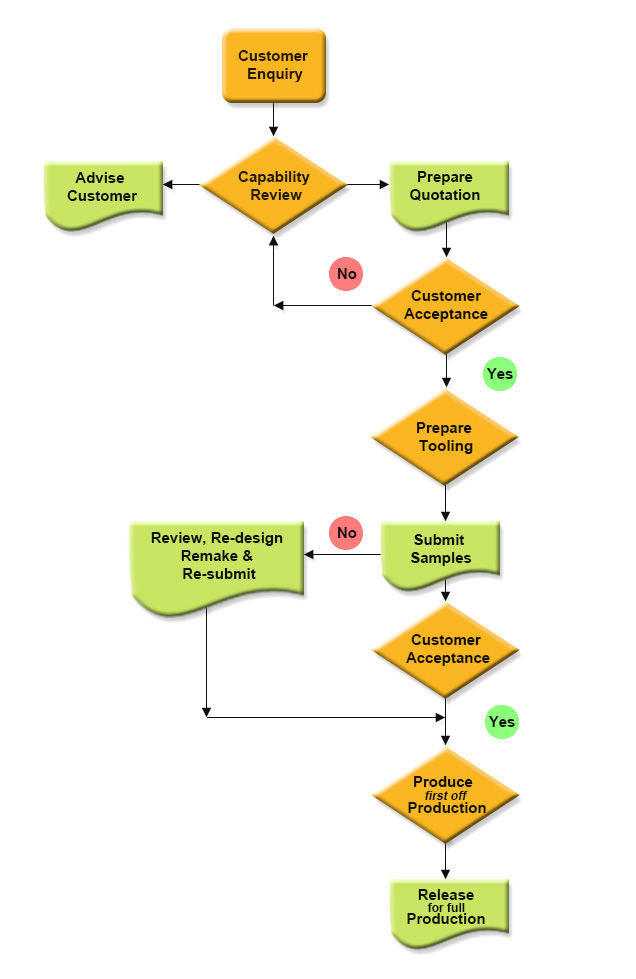
Work Flow
Contact Us
Process Flow Chart